中国物流事业服务中心行业人才发展服务平台
首 页
机构介绍
培训项目
教学资源
指数信息
人才测评
指数系统
联系我们
云课堂
当前位置:
首页
>
教学公告
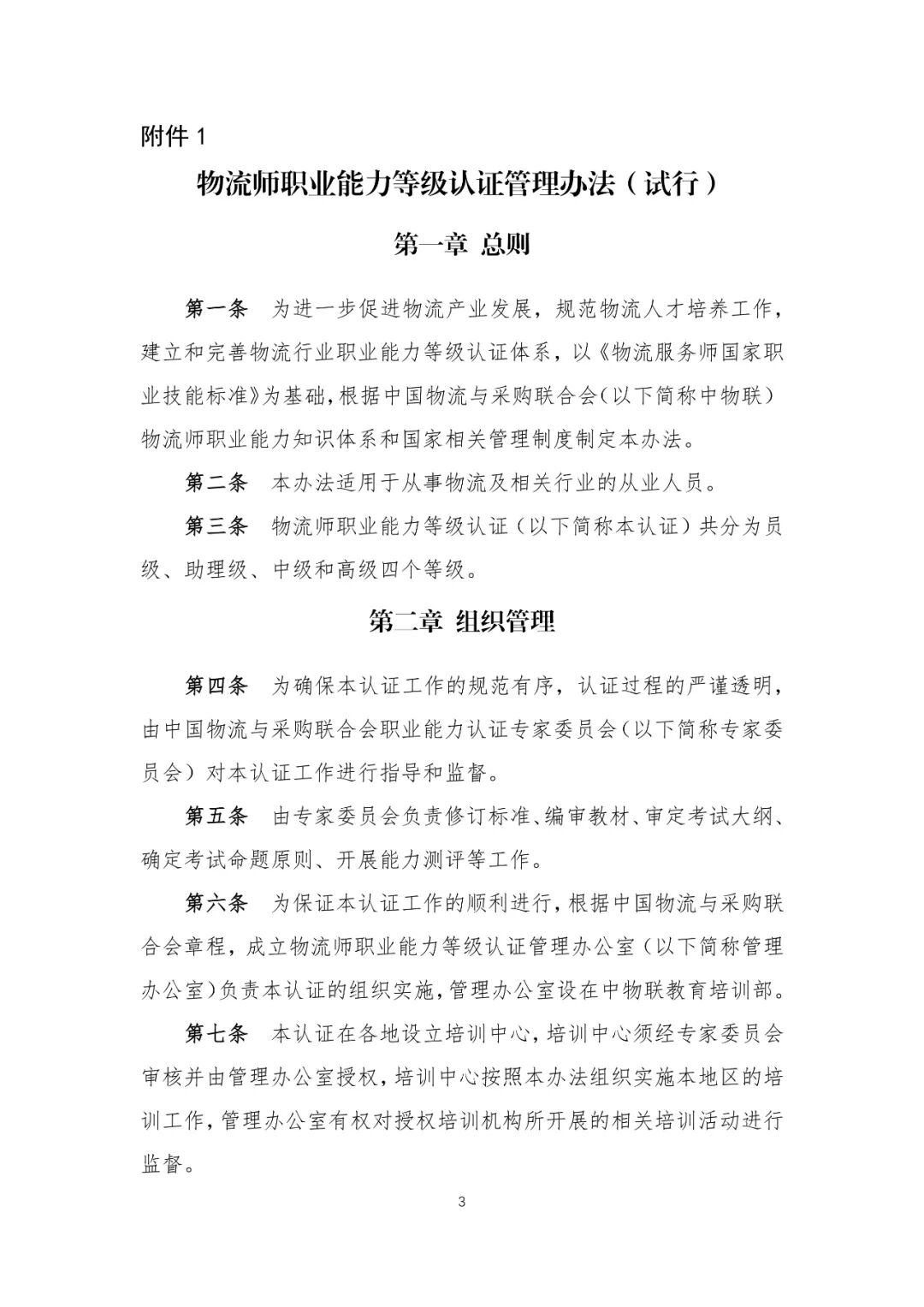
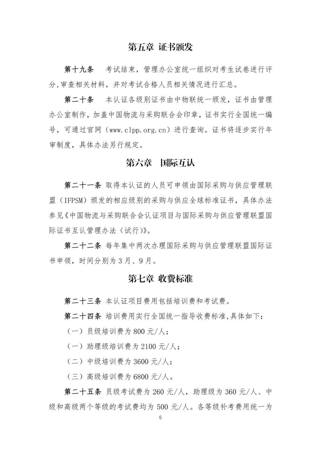
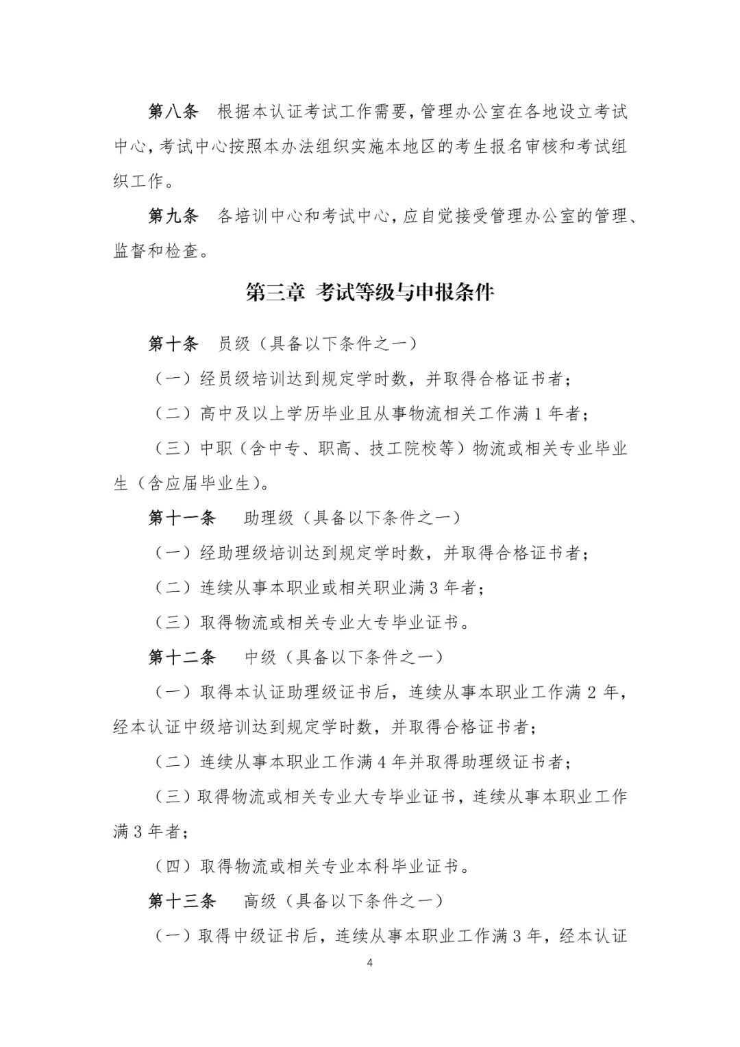
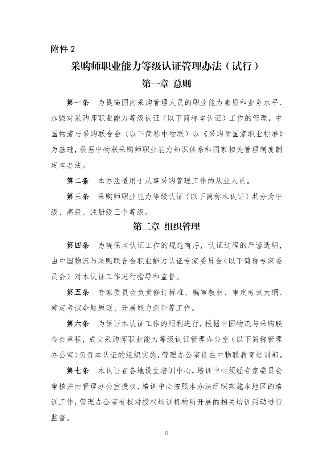
关于印发物流师、采购师职业能力等级认证管理办法的通知
发布时间:
2022-03-07 12:30:30
【打印】
【点击次数:
636
】
来源:
作者:
暂无
关于印发物流师、采购师职业能力等级认证管理办法的通知.pdf
上一篇:
2022年全国高校、职业院校物流教改教研课题申报系统操作指南
下一篇:
关于印发物流师、采购师职业能力等级认证管理办法的通知
常用链接
中国采购网
中国物流协会
主办单位
中国物流事业服务中心
联系我们
单 位:中国物流事业服务中心
地 址:北京市丰台区丽泽路16号院2号楼
铭丰大厦11层1106室
电 话:010-83775911 010-83775924
备 案:
京ICP备06031828号
扫码加入微信公众号
QQ
客服
返回
顶部