中国物流事业服务中心行业人才发展服务平台
首 页
机构介绍
培训项目
教学资源
指数信息
人才测评
指数系统
联系我们
云课堂
当前位置:
首页
>
教学公告
关于增加2022年5月物流管理、供应链运营职业技能等级证书全国统一考试场次的通知
发布时间:
2022-04-13 10:50:22
【打印】
【点击次数:
269
】
来源:
作者:
暂无
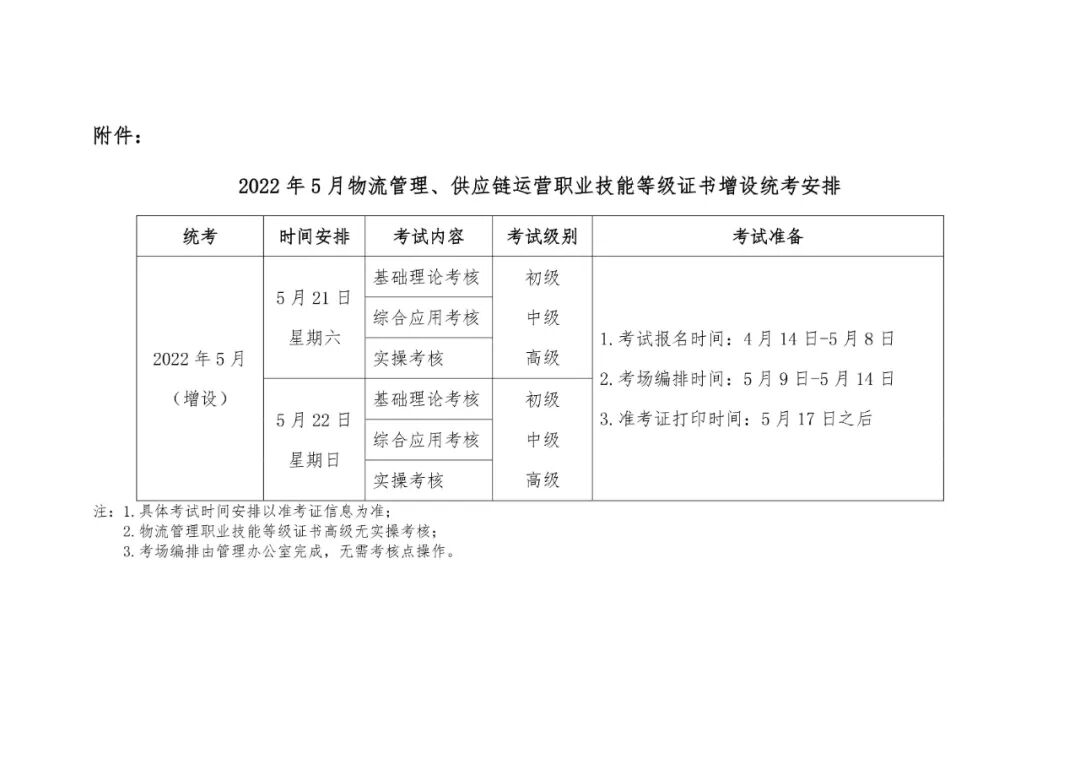
关于增加2022年5月物流管理、供应链运营职业技能等级证书全国统一考试场次的通知.pdf
上一篇:
2022年度春季物流师、采购师职业能力等级认证考试报名
下一篇:
关于开展2021年度物流管理职业技能等级证书先进单位及个人评选工作的通知
常用链接
中国采购网
中国物流协会
主办单位
中国物流事业服务中心
联系我们
单 位:中国物流事业服务中心
地 址:北京市丰台区丽泽路16号院2号楼
铭丰大厦11层1106室
电 话:010-83775911 010-83775924
备 案:
京ICP备06031828号
扫码加入微信公众号
QQ
客服
返回
顶部